
Unifying the AV ML Stack: From Raw Data to Trained Model with LanceDB
A complete walkthrough of building an autonomous vehicle perception model training pipeline on top of LanceDB and the Multimodal Lakehouse.
Applications
Autonomous Vehicles
unifying-the-av-ml-stack-lancedb

Volcano Engine LAS's Lance-Based PB-Scale Autonomous Driving Data Lake Solution
How Bytedance Volcano Engine LAS (Lake for AI Service) leverages Lance as the core storage format, rapidly constructing a next-gen AI data lake to efficiently store, manage, and process multimodal data (text, images, audio/video).
Case Study
Autonomous Vehicles
volcano-engine-autonomous-driving-data-lake-solution
All Posts

Chunking Analysis: Which is the right chunking approach for your language?
Explore chunking analysis: which is the right chunking approach for your language? with practical insights and expert guidance from the LanceDB team.
Community
chunking-analysis-which-is-the-right-chunking-approach-for-your-language

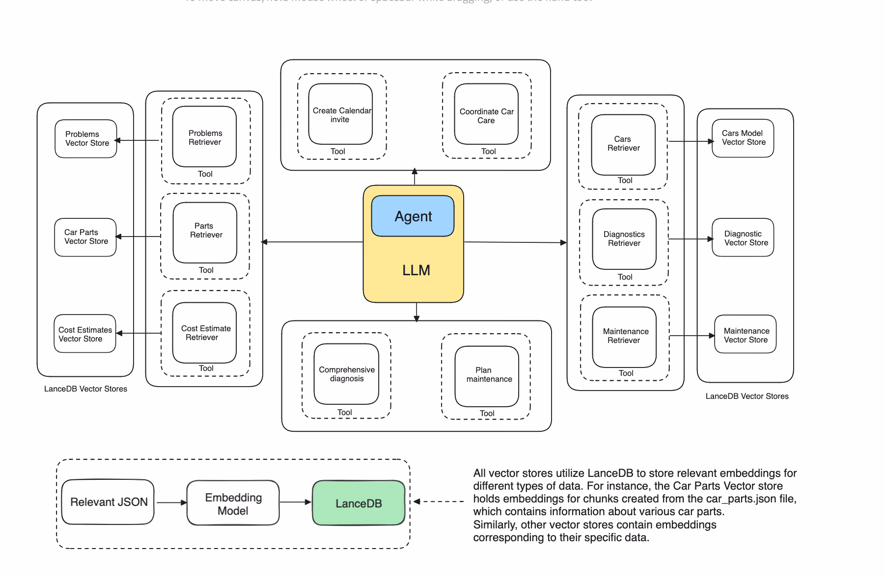
Agentic RAG Using LangGraph: Build an Autonomous Customer Support Agent
Build an autonomous customer support agent using LangGraph and LanceDB that automatically fetches, classifies, drafts, and responds to emails with RAG-powered policy retrieval.
Engineering
agentic-rag-using-langgraph-building-a-simple-customer-support-autonomous-agent

WeRide's Data Platform Transformation: How LanceDB Fuels Model Development Velocity
Discover how WeRide, a leading autonomous driving company, leveraged LanceDB to revolutionize their data platform, achieving 90x improvement in ML developer productivity and reducing data mining time from 1 week to 1 hour.
Case Study
Autonomous Vehicles
werides-data-platform-transformation-how-lancedb-fuels-model-development-velocity

Late Interaction & Efficient Multi-modal Retrievers Need More Than a Vector Index
Explore late interaction & efficient multi-modal retrievers need more than a vector index with practical insights and expert guidance from the LanceDB team.
Engineering
late-interaction-efficient-multi-modal-retrievers-need-more-than-just-a-vector-index

Training a Variational AutoEncoder from Scratch with Lance File Format
Train a Variational Autoencoder end‑to‑end using Lance for fast, scalable data handling. You’ll set up the dataset, build the VAE in PyTorch, and run training, sampling, and reconstructions.
Community
training-a-variational-autoencoder-from-scratch-with-the-lance-file-format







